仁怀市人民医院
中
En
首页
单位概况
医院领导
医院介绍
组织机构
荣誉资质
领导寄语
名医专家
新闻资讯
医院要闻
科室介绍
临床科室
医技科室
行政科室
预防保健
党团建设
科研动态
健康科普
招采公告
预约挂号
通知公告
院务公开
医疗保障信息披露
设为首页
|
加入收藏
首页
单位概况
医院领导
医院介绍
组织机构
荣誉资质
领导寄语
名医专家
新闻资讯
医院要闻
科室介绍
临床科室
医技科室
行政科室
预防保健
党团建设
科研动态
健康科普
招采公告
预约挂号
通知公告
院务公开
医疗保障信息披露
您的位置:
首页
>
通知公告
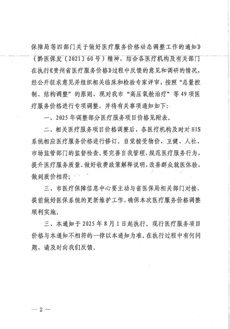
关于调整部分医疗服务价格的通知
作者:
2025-07-30
阅读次数:
2025-07-28
上一篇
【义诊活动】仁怀市人民医院医疗资源下沉惠民生 深入茅台镇大同村开展暖心义诊
2025-08-01
下一篇:
仁怀市人民医院关于规范住院预交金额度的通知
相关阅读
2025-12-09
仁怀市人民医院专业志愿者公开招募公告
2025-10-22
【健康体检】仁怀市人民医院专家团队莅临健康管理体检中心坐诊公告
2025-08-01
仁怀市人民医院关于规范住院预交金额度的通知
2025-07-30
关于调整部分医疗服务价格的通知
2025-07-28
【义诊活动】仁怀市人民医院医疗资源下沉惠民生 深入茅台镇大同村开展暖心义诊
2025-07-28
【义诊公告】陆军军医大学第一附属医院(西南医院)与仁怀市人民医院神经疾病诊疗中心专科联盟签约仪式暨专家义诊公告
通知公告
仁怀市人民医院专业志愿者公开招募公告
【健康体检】仁怀市人民医院专家团队莅临健康管理体检中心坐诊公告
仁怀市人民医院关于规范住院预交金额度的通知
关于调整部分医疗服务价格的通知
【义诊活动】仁怀市人民医院医疗资源下沉惠民生 深入茅台镇大同村开展暖心义诊
推荐信息
仁怀市人民医院疫苗接种点动态(付网上预约流程图)
仁怀市人民医院门诊挂号、缴费就医指南
仁怀市人民医院 2021年助理全科医生培训(西医)招录简章
仁怀市人民医院志愿者招募倡议书
关于微信公众号医保支付升级的通知
热点排行
1
【疫苗动态】仁怀市人民医院疫苗接种点动态(不定时更新,附网上预约流程图)
2
【黔康码】黔康码你会用了吗?让我来教教你吧!跟着步骤往下走
3
仁怀市人民医院、仁怀市中医院 2021年公开招聘编外专业技术人员 资格复审事宜的公告
4
致仁怀市人民医院援遵抗疫先锋队的一封信
5
【疫苗动态】仁怀市人民医院疫苗接种点动态(付网上预约流程图)
6
仁怀市人民医院关于2021年助理全科医生招录进入体检人员名单的通知
7
我院召开2021年行业作风整治专项行动工作推进会
8
仁怀市人民医院新春贺词